移通资讯

当前位置: 首页 移通资讯 新闻 正文

新闻

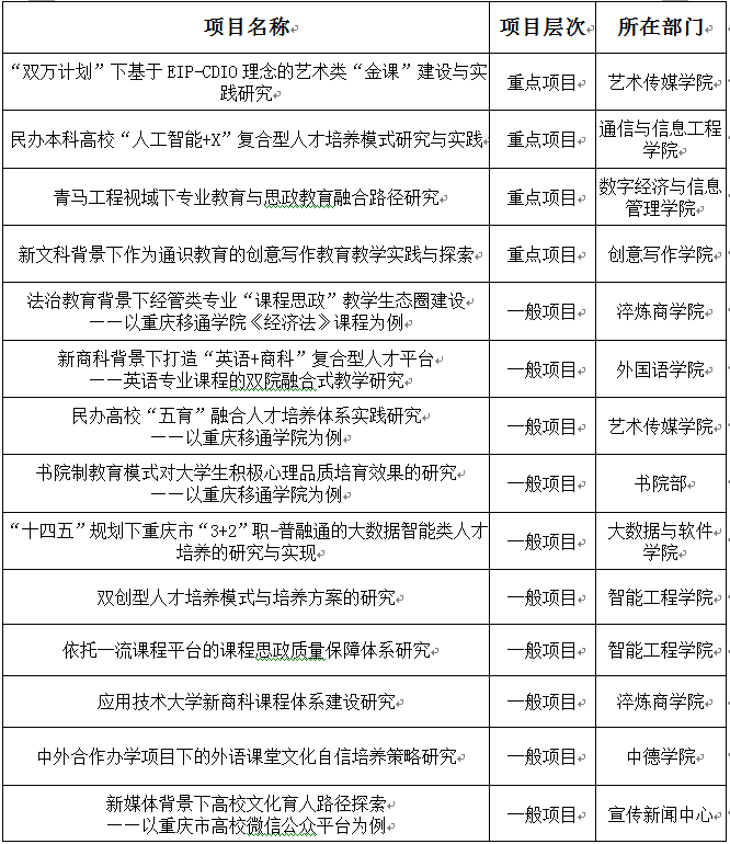
我校14个项目喜获重庆市教委2021年度高等教育教学改革研究项目立项

2021-08-20

近日,重庆市教委公布了 2021 年高等教育教学改革研究项目立项名单,我校推荐申报的项目共有14项获得立项,其中重点项目4项、一般项目10项。

《民办本科高校“人工智能+X”复合型人才培养模式研究与实践》、《“双万计划”下基于EIP-CDIO理念的艺术类“金课”建设与实践研究》等8个项目结合我校教育教学实际,在人才培养、课程建设等方面进行研究与实践;《青马工程视域下专业教育与思政教育融合路径研究》等5个项目围绕课程思政进行探索与实践;《新文科背景下作为通识教育的创意写作教育教学实践与探索》项目以我校特色品牌“创意写作”为出发点,结合新文科建设,进行教育教学实践。

此次获批14个项目,是我校教育教学改革的一次突破,是对我校高质量育人成果的充分肯定。学校科研管理部门将根据相关管理文件精神,对项目进行管理、监督和服务,确保项目按计划顺利实施。

重庆移通学院2021年市教委高等教育教学改革研究项目名单