移通资讯

第五届“双体杯”大学生计算机应用大赛全面启动

2016-10-11

创意律动,享科技智慧之光
——第五届“双体杯”大学生计算机应用大赛全面启动

       创意为大学生青春活力的体现,科技为移通学子梦想达成成功之路。2016年10月10日,由双体系、计算机科学系和团委联合主办的第五届“双体杯”大学生计算机应用大赛启动仪式在下里巴人剧场顺利举行,院长助理周伟老师、“双体系”卓越人才教育基地主任陈仲华老师,计算机科学系基础教研室主任职宏雷老师、双体系卓越人才基地项目经理张炼老师、团委校园社团活动版块负责人蔡星宇老师等领导嘉宾莅临本次大会。


       “双体杯”大学生计算机应用大赛自举办以来就致力于大学生勇于创新,学以致用,显示科技魅力。本次启动仪式由重庆邮电大学移通学院学生科技联合会与重庆邮电大学移通学院计算机科学系团总支学生会联合承办。来自不同专业的400余名同学踊跃参加使得下里巴人座无虚席。
        大会伊始,视频回顾了往届“双体杯”比赛的点滴,视频中展示出往届参赛者在参与、竞争和获奖中的点滴;展示出往年组织者的辛苦与用心;展现了历届“双体杯”打造了属于自己的辉煌与移通的精彩,带动着我校软件创新氛围的空前浓烈。


       大会期间,双体系卓越人才培养基地技术经理张炼老师介绍了赛事安排以及比赛规则。本次比赛面向全校,参赛方式多样化,本次比赛围绕“培训”全面展开,培训中成长,培训中成功,培训中成熟,并开设“双体日”体验等多个环节,创新性首次增加了企业实践培训,为参赛选手提供了难得实习机会,这也体现了“双体杯”的举办意义,为我校储备软件人才,为提高我校学生将理论知识转变为实际产品的能力。


       大会接近尾声,“双体系”卓越人才教育基地陈仲华主任为启动仪式做最后致词。移通软件梦的明日辉煌依靠每一个拥有软件梦的人打造,未来的完满之路上的迷人风景将由他们展开。所有人满怀殷切的盼望着在新一届的“双体杯”,如同盼望着明日崭新的太阳。每一个创意都不是柔弱的,不是简单的想象它们都代表了刚毅,代表了奋斗不息,代表了挥舞的旗帜都如同“双体杯”摇曳的青春,灿烂的梦想,它与期待深深地叩在了每一位参赛者的心头,将在未来移通软件梦的道路上披荆斩棘!


       大会完满召开,下里巴人见证了往届双体的艰辛与成果,见证青春流淌过的记忆。无法忘怀大会中正在律动的灵感,无法忘怀工作人员辛苦维持大会秩序的艰辛,无法忘怀过去一年的光辉。第五届“双体杯”大学生计算机应用大赛从这里开始,从这里筑梦移通,从这里不负众望,从这里律动起航 。


      “双体杯”已起航,请带好创意船票和科技梦想上船!
       QQ咨询群:592195458

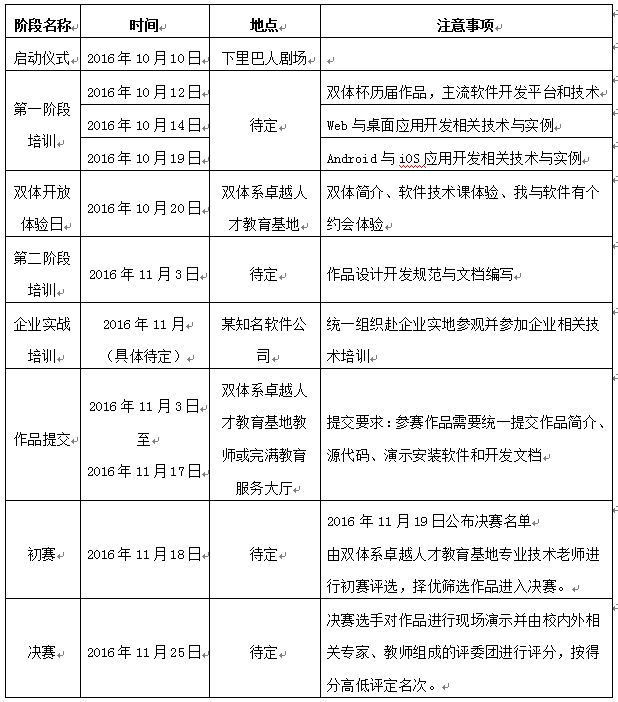
附第五届“双体杯”大学生计算机应用大赛赛事日程表

(撰稿人:叶渝琳)

(供稿:团委、学生科技联合会)